宜昌市教育局发布最新通知
2024年义务教育阶段学校
新生入学工作启动
小布为你划重点
赶紧看过来
一、基本原则
坚持政府统筹、以县为主、划片招生、免试就近和公民同步的招生原则,不断促进教育公平。
二、公办学校招生入学工作
(一)公办学校招生入学。宜昌城区(不含夷陵区,下同)小学、初中新生入学统一使用宜昌市义务教育招生管理平台(以下三种方式均可登录):
①宜昌市教育局官方网站:热点查询“招生入学”,网址:
http://jyj.yichang.gov.cn/
②湖北政务服务网:宜昌市特色服务“适龄儿童入学”,网址:
http://zwfw.hubei.gov.cn/s/index.html?areaId>=420500000000
③移动端:“宜格服务”小程序或“宜格服务”居民微信群
根据相关条件,在平台申请学位。其他县市区新生按照当地教育局要求报名。进城务工人员随迁子女入学按照“两为主”原则做好片区学校对应工作。跨省、市升学学生学籍办理统一在国家学籍系统中进行操作。
(二)寄宿制公办学校招生。寄宿制公办学校要按照划片招生原则,接收片区内学生就近入学,原则上不接收片区外学生。如果学校所在片区生源不足,有空余学位拟招收划片区域外学生,须在学校所在县市区范围内,由各地教育局实施电脑随机录取。
学生对应片区学校要依据父母或法定监护人的正式居住房和本人户籍信息,若二者信息不一致,以正式居住房信息为准。进城务工人员随迁子女对应片区学校以居住证(或正式租房)信息和务工经商证明为准。对特殊情况,学校无法判断的,由各地教育局制定认定办法。
市特殊教育学校招生按原定招生政策进行。
三、民办学校招生入学工作
全市民办义务教育学校招生纳入审批地统一管理。宜昌城区民办学校招生由市教育局统一建立招生平台、统一网上报名、统一电脑随机录取时间、统一确认录取结果和统一通知入学,由各区教育局具体实施。县市(含夷陵区)民办学校招生由当地教育局组织实施。
(一)明确招生办法。各地教育局和学校要严格执行教育行政部门下达的招生计划。民办九年一贯制学校可在总计划内分设本校直升计划和校外招生计划(2024年校外招生计划比例原则上不少于2023年校外实际招生比例),由各地教育局制定具体办法,并报市教育局备案。
(二)实施网上报名。宜昌城区民办学校实行网上分类报名和招生录取。报名就读民办中小学的适龄儿童、少年,可在已申报公办学校学位的前提下,填报1所民办学校,参加该校招生录取。填报多所民办学校的,直接取消招生录取资格。
(三)规范录取程序。若报名人数小于或等于招生计划的,全部录取;若报名人数超过招生计划的,在市教育局统筹下,由各地教育局组织实施电脑随机录取,符合民办学校直升计划的学生不得参与电脑派位;符合我市义务教育新生入学招生条件的双(多)胞胎学生,根据学生及家长意愿,可以选择以捆绑报名或分开报名方式参加同一所民办学校电脑派位。选择捆绑式报名的学生,应于6月24日前带相关资料到报名的民办学校现场审核确认。选择捆绑后的双(多)胞胎以家长确认的号位参加电脑派位,若录取,则按照实际捆绑人数安排学位;若未录取,则同时都不录取。7月1日,开展城区民办小学、初中录取工作。录取过程实施全程录像,公证机构、教育督导、纪检监察部门及家长代表参与,录取结果经各区教育局在招生平台审核确认后,由学校统一发布。
(四)发放入学通知。宜昌城区民办学校招生结束后,通过电话短信和“宜昌市义务教育招生管理平台”告知相关入学信息。原则上学生被民办学校录取后,不再保留原申报的公办学校学位,如确需就读公办学校的由当地教育局统筹安排。若出现民办学校招生缺额,由各区教育局组织补录。
四、工作要求
(一)加强组织领导。各县市区教育局要提高政治站位,切实履行主体责任,严格落实教育部、省教育厅和市教育局关于义务教育阳光招生专项行动的相关要求,完善工作机制和工作流程,加强组织领导和监督检查,及时纠正各种违规招生行为。片区划定应科学合理、相对稳定,对出现学校布局调整等情况,各地须在科学评估、广泛征求意见的基础上适当调整片区范围,提前向社会公布,并深入细致做好宣传解释工作。要建立响应机制,利用电视、报纸、网络等媒体,做好招生政策宣传解读,及时回应社会和家长关心关注的问题。要建立专门的招生入学热线并向社会公布,畅通政策咨询、举报申诉等渠道,做好舆情风险防控,确保义务教育招生入学工作阳光透明、平稳有序。
(二)执行招生计划。科学制定招生计划,确保中小学校严格按照国家规定标准班额招生,学校不得超计划、超班额招生、不得招收特长生。城区凡不属于公办初中学校招生片区范围内的新生以及未在学籍所在学校连续读满三年的学生,不得享受省级示范高中学校分配生资格,学校应以书面形式告知家长,并报区教育局备案。
(三)规范信息采集。健全义务教育入学报名登记制度,按照材料非必要不提供、信息非必要不采集原则,提前明确、广泛宣传报名登记所需材料、报名时间和办理方式。全面清理取消学前教育经历、计划生育证明、超过正常入学年龄证明等无谓证明材料。严禁采集学生家长职务和收入信息。信息采集工作应在招生入学时一次性采集,不得利用各类app、小程序随意反复采集学生相关信息。
(四)保障特殊学生。各地各校要深入推进“两为主、两纳入、以居住证为主要依据”的随迁子女义务教育入学政策。残疾学生要视情妥善安排在普通学校随班就读,或者到特殊教育学校就读。军人子女接受义务教育,按照新修订的《湖北省军人子女教育优待实施办法》(政〔2022〕472号)相关规定给予优待。高层次人才子女教育优待政策,按照中共宜昌市委人才工作领导小组办公室关于印发《宜昌市人才分类服务保障暂行办法(第二版)的通知》(宜人办文〔2023〕1号)执行。对外籍、港澳台学生按照有关规定做好入学工作。各地要强化政府、学校、家庭和社会各方责任,落实“行政、教育”双线管理机制,确保义务教育入学“一个不少”。
(五)落实“十项严禁”。任何学校(含民办学校)招生都必须遵循免试入学原则。严禁学校自行组织任何形式考试;严禁无计划、超计划组织招生;严禁与社会培训机构联合组织以选拔生源为目的的各类考试;严禁提前组织招生,变相“掐尖”选生源;严禁以高额物质奖励、虚假宣传等不正当手段招揽生源;严禁任何学校收取或变相收取与入学挂钩的“捐资助学款”;严禁义务教育阶段学校以各类竞赛证书、学科竞赛成绩或考级证明等作为招生依据;严禁义务教育阶段学校设立任何名义的重点班、快慢班、实验班、特色课程班等,班级任课教师应根据教龄、性别、职称、学科等合理均衡配置;严禁初高中学校对学生进行中高考成绩排名、宣传中高考状元和升学率;严禁出现人籍分离、空挂学籍等现象。凡违规招生的学校,一经查实,对属地教育局及学校相关负责人进行全市通报批评,民办学校核减招生计划10%,若造成群众上访投诉、负面舆情炒作等严重情形,将按照属地管理原则,追究属地教育局和学校相关负责人责任。
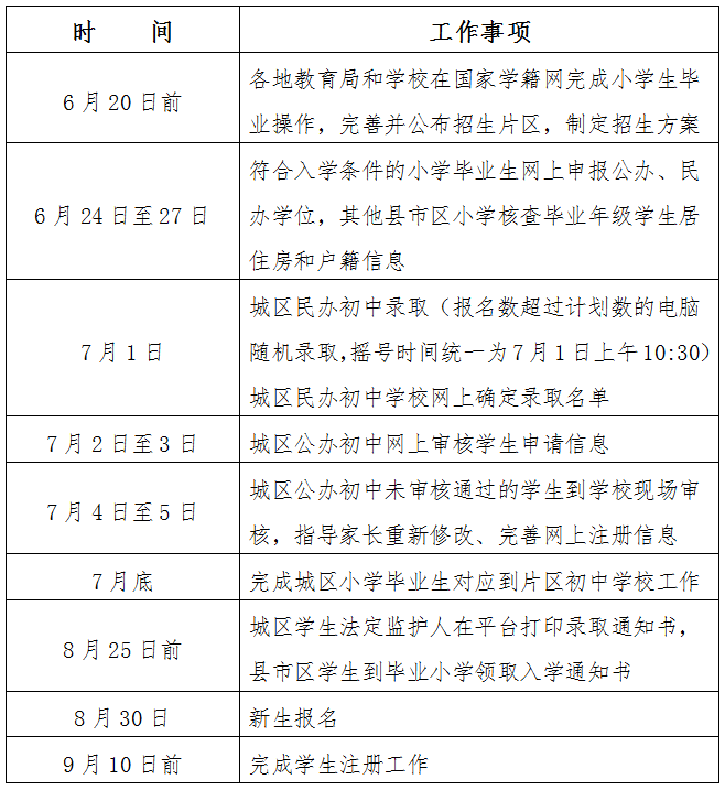
宜昌市2024年义务教育阶段招生工作日程安排表
小学入学

初中入学

来源:宜昌发布
