这些单位招人了
找工作的亲
赶紧看看有没有心仪的吧!
01
宜昌市检察机关2024年度
招聘雇员制检察辅助人员公告

根据工作需要,宜昌市检察机关决定面向社会公开招聘一批政府购买服务的雇员制检察辅助人员。现将有关事项公告如下:
一、招聘职位
宜昌市检察机关共计划招聘雇员制检察辅助人员22名。

二、报名时间及方式
1.报名时间:2024年6月21日9:00至6月26日17:00。
2.报名方式:考生登录湖北省人事考试网,填写诚信报考信息,注册个人基本信息,上传本人电子照片,选择合适职位提交报考申请。每个身份证号码和手机号码均只能注册一次。
↓扫码查看更多信息↓

02
宜昌市法院系统2024年度
雇员制审判辅助人员招聘公告

根据工作需要,宜昌市法院系统决定招聘(法院直接聘用,非第三方劳务派遣)一批雇员制审判辅助人员。
一、招聘职位
宜昌市法院系统招聘31名雇员制审判辅助人员。

二、报名时间及方式
1.报名时间:2024年6月21日9:00至6月26日17:00。
2.报名方式:考生登录湖北省人事考试网,填写诚信报考信息,如实并完整注册个人基本信息,上传本人电子照片,选择合适职位提交报考申请。全省法院、检察院均为同一时间笔试,报考人员只可选择一个职位报名,报名与考试时使用的身份证必须一致。
↓扫码查看更多信息↓

03
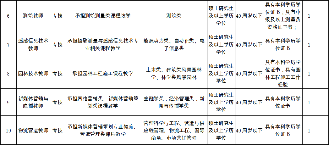
三峡旅游职业技术学院2024年
秋季急需紧缺教师招聘公告

因扩规提质发展,结合教育教学实际,三峡旅游职业技术学院拟面向社会开展秋季急需紧缺教师招聘。
一、招聘岗位及职数
本次急需紧缺教师招聘涉及岗位30个,招聘人员共计45名(其中专任教师35名、专职辅导员10名)。






二、报名时间及方式
1.报名时间:自公告发布之日起至2024年7月23日。 2.报名方式:采取网络报名方式。
考生对应岗位下载填写《三峡旅游职院2024年秋季急需紧缺教师聘用报名表》(每名考生只能申请1个岗位),并将身份证、毕业证、学位证、职业资格证书等电子版和个人简历1份按要求发送指定邮箱进行网上报名。其中报名专任教师岗位的考生发送至285262982@qq.com,报名专职辅导员岗位的考生发送至997194439@qq.com,发送邮件主题为“报名岗位名称+姓名”(例如:中式烹饪实训教师+张三)。
咨询电话0717-6053021、6053360
↓扫码查看更多信息↓

04
宜昌市第三人民医院2024年招聘导医公告

根据门诊导诊需要,拟面向社会公开招聘导医。
一、招聘岗位职数
门诊导医:2人,具有大专及以上学历,临床医学类、护理学类、药学类、医技类等医学相关专业。
二、报名时间及方式
1.报名截止时间:2024年6月25日17:30。符合条件者携带身份证、毕业证原件及复印件到宜昌市第三人民医院行政楼2楼213室人事科报名。
2.网上报名邮箱:2990068991@qq.com。
联系电话0717-6487181
↓扫码查看更多信息↓

05
当阳市人民医院招聘劳务派遣人员公告

根据工作需要,当阳市人民医院拟委托宜昌市心飞扬劳务有限公司面向社会公开招聘劳务派遣人员19名。
一、招聘岗位及职数
护士15名,康复技师1名,放射技师1名,检验技师1名,药师1名。

二、报名时间及方式
1.报名时间:2024年6月24日8:30-6月30日17:00。
2.报名方式:报名采取现场报名方式进行。
报名地址:当阳市人民医院外科楼一楼。
咨询电话13697291127
↓扫码查看更多信息↓

来源丨宜昌发布
