2024年1月1日起,第五次全国经济普查将全面启动现场登记工作。届时,广大普查员们将入企入户、走街访巷,为湖北省经济做全面“体检”。
普查中各单位和个体经营户应该如何配合?现发布《第五次全国经济普查登记告知书》,告知书分为一套表及非一套表两种普查类型,一套表普查单位即由普查机构组织普查对象在联网直报平台上填报普查表,非一套表即由普查员进行入户调查等方式,现场采集普查表数据。
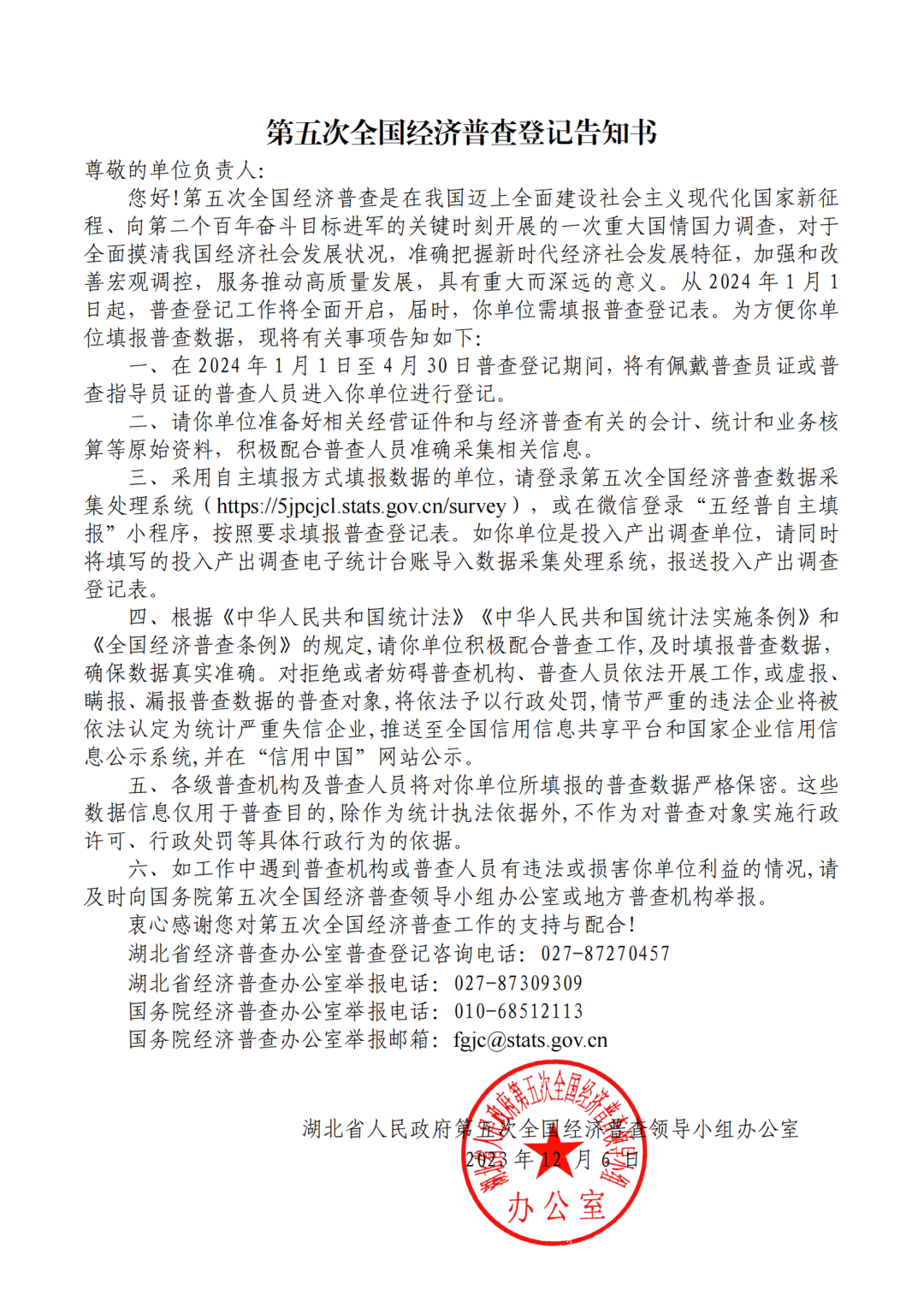
一套表单位及企业请阅读以下告知书

非一套表单位及企业请阅读以下告知书

个体经营户请阅读以下告知书

来源:宜昌发布
2024年1月1日起,第五次全国经济普查将全面启动现场登记工作。届时,广大普查员们将入企入户、走街访巷,为湖北省经济做全面“体检”。
普查中各单位和个体经营户应该如何配合?现发布《第五次全国经济普查登记告知书》,告知书分为一套表及非一套表两种普查类型,一套表普查单位即由普查机构组织普查对象在联网直报平台上填报普查表,非一套表即由普查员进行入户调查等方式,现场采集普查表数据。
一套表单位及企业请阅读以下告知书

非一套表单位及企业请阅读以下告知书

个体经营户请阅读以下告知书

来源:宜昌发布